Ronnie J-Figueiredo1, João J. Ferreira2, Gilson Lima1, Júlio Vieira Neto1
1 Fluminense Federal University
2 Beira Interior University
Abstract
The objective of this paper is to explain how the elements of a conceptual model based on KIBS (Knowledge Intensive Business Services) can be applied in an integrated way to assess the innovative capacity of firms in the service sector. The building of the model is based on a bibliometric analysis of the central theme KIBS, in the databases Scopus and ISI Web of Knowledge (Web of Science). We propose a conceptual model, which brings together several dimensions that have not yet been tested in economic sectors. These dimensions are: KIBS, knowledge creation, knowledge transfer, innovation and innovative capacity. The research presents interesting features from the scientific papers analyzed, highlighting gaps that gave origin to the proposed model.
Keywords: KIBS; innovative capacity; knowledge creation; knowledge transfer; innovation.
Since the initial study by Miles et al. (1995), an increasing number of contributions have raised questions about the traditional view of service companies as incapable of creating innovations. Researchers and practitioners recognize that, far from being innovative latecomers or just intensive generators of technologies and novelties in manufacturing, services are becoming an important option for innovative companies (Howells, 2000; Tether et Metcalfe, 2004). Although having grown very fast since the 1970s, it is more and more acknowledged that Knowledge Intensive Business Services (KIBS) are essential constituents of service innovation systems (Cooke et Leydesdorff, 2006) and are responsible for knowledge transmission (Den Hertog, 2000; Muller et Zenker, 2001; Miles, 2008).
In this article we share the view of researchers who have, in recent years, investigated the subject KIBS, known in the international literature as KIBS. In 17 years of publications, we have identified articles on this topic, based on a bibliometric analysis carried out in the databases Scopus and ISI Web of Knowledge (Web of Science), from the first publication in 2001 until 2017. In addition, we have explored the published papers in order to propose elements for evaluating KIBS' innovative capacity in the service sector. We noticed that, over time, the role of KIBS in the learning-based economy has received increasing attention, from empirical studies that were conducted and classified according to the region, topic and main conclusions (Doloreux et Laperrière, 2013), which allowed us to carry out this research. By assessing these articles on KIBS, we found a gap regarding the innovative capacity of service firms. Therefore, we sought to explain how the elements of a conceptual model, which include the dimensions KIBS, knowledge creation, knowledge transfer and innovation, can be applied in an integrated way to evaluate the innovative capacity of firms in the service sector.
Researchers and practitioners have recognized that far from being innovative latecomers or just intensive generators of technologies and novelties in manufacturing, services have become increasingly important activities for innovative companies (Howells, 2000; Tether et Metcalfe, 2004).
Having experienced a very fast growth since the 1970s, KIBS are increasingly recognized as essential constituents of innovation systems in services (Cooke et Leydesdorff, 2006) and are vectors of knowledge transmission (Den Hertog, 2000; Muller et Zenker, 2001; Miles, 2008), as they provide a platform for studying a set of integrated services for innovation, developing and co-producing knowledge together with their clients.
In more precise terms (Den Hertog, 2000), KIBS are defined as organizations or private companies that frequently use professional knowledge, whether related to a specific (technical) discipline or a (technical) domain, generating intermediary knowledge businesses (products or services).
They can be considered as a group of companies that find solutions for other companies, based on specific knowledge (Miles et al., 1995; Boden et Miles, 2000; Nählinder, 2002; Tomlinson, 2002; Tether et Metcalfe, 2004; Miles, 2005).
They are primarily concerned with supplying knowledge intensive inputs to business processes and collaborative learning processes of other organizations, including private and public sectors, in which KIBS providers and customers both learn to solve specific problems (Aslesen et Isaksen, 2007), as well as for client companies, which lead to the development of new knowledge resulting from cooperative learning (Den Hertog, 2000).
KIBS provide a platform to study a set of integrated services for innovation by developing knowledge together with their clients, in coproduction. They are referred to as facilitators, carriers or sources of innovation that result in knowledge creation, dissemination or accumulation (Muller et Zenker, 2001; Wong et He, 2002; Den Hertog, 2000; Miles et al., 1995).
They are considered agents of dissemination and transfer of knowledge and innovation to their clients, and cannot be dissociated from the environment – national and regional, economic and social, macro and micro (Miles et al., 1995, Den Hertog et Bilderbeek, 1998; Hipp, 2000; André et al., 2002; Miles, 2007).
They are also classified and distinguished as two types: p-KIBS (professional services) and t-KIBS (technology-based use), as shown in Table 1 (Miles et al., 1995).
Table 1. Types of KIBS

Source: The authors own
For Nählinder (2002), there are several ways to classify KIBS, and for Wood (2002) there is no definition in the standard approach accepted for KIBS, but rather a consensus created by agencies and companies that belong to the service sector. In Europe it is known as NACE (Classification of Economic Activities in the European Union) and in Brazil as CNAE (National Classification of Economic Activities).
NACE identifies KIBS, at least in Europe, as a sector that comprises activities of information technology, research and development, among other businesses. Each category contains subcategories - such as computers and related activities, that are deployed into subcategories (hardware consulting, software, data processing, database activities, computers’ maintenance and repair), as shown in Table 2.
Table 2. Classification of KIBS according to NACE Europe (Sectors and Subsectors)

Source: The authors own
In Brazil the classification is made through the instrument of national standardization of the economic activities codes, and through the grouping criteria used by the various agencies that deal with Tax Administration.
It is a detailing of CNAE (National Classification of Economic Activities) applied to all economic agents engaged in the production of goods and services, and may include private or public companies, agricultural establishments, public and private organizations, non-profit institutions and autonomous agents (individuals).
At the Federal Revenue Office, CNAE is a code to be reported in the Registration Form of Legal Entities (FCPJ), which feeds the National Registry of Legal Entities (CNPJ).
Firms that operate in the following divisions of CNAE, and took part in the Annual Survey of Services (PAS), such as KIBS, can be seen in Table 3, as considered by Freire (2006).
Table 3. Classification of KIBS according to CNAE Brazil (Sectors and Subsectors)

Source: The authors own
Based on the information provided about KIBS, no conclusion or consensus can be attained (Den Hertog, 2000; Garcia-Quevedo et al., 2013; Audretsch, 2012); especially in Brazil, there is a lack of information on this topic to be explored by researchers.
The choice of data was made according to the international relevance of the databases (Web of Science/ISI and Scopus), by comparing the amount and quality of the publications in order to conduct the bibliometric analysis. Thus, we have identified articles on the topic KIBS related to the innovative capacity in the service sector. Using the keywords (1) Knowledge Creation, (2) Knowledge Transfer, (3) Innovation, and (4) KIBS, and based on the Boolean method "AND" and "OR", we arrived at 366 articles in the databases, in the areas of management, economics and engineering. After the exclusion of repeated papers, we reached the number of 161 articles on KIBS, which were then examined.
According to an initial review of the literature on the service sector, KIBS are considered key factors for value creation in organizations, and play several distinct roles to make the innovation system more dynamic and competitive. Considering previous studies on KIBS, we have conceived a conceptual model on the dynamics of KIBS’ innovative capacity in the service sector, with the following dimensions: (i) KIBS (firms); (ii) knowledge creation; (iii) knowledge transfer, and (iv) innovation as presented in Table 4.
Table 4. Dimensions and Variables

Source: The authors own
The new phase of the economy is based on a productive system that demands a new pattern of competition from companies, focusing their strategies on the development of innovative capacity, which is essential to take part in the information and knowledge flows that distinguish the current phase of world capitalism (Castells, 1997).
In terms of innovative capacity, knowledge and innovation are considered the main factors that define the competitiveness and development of nations, regions, sectors, companies and even individuals (Cassiolato et Lastres, 1999).
There is a perception that companies must make upgrading, improving their abilities to move to economic niches that are more profitable and/or intensive in terms of skills and technology (Gereffi, 1999). They also need to learn faster and faster, absorbing different knowledge previously acquired, through continuous interaction with several agents in social, political and institutional contexts, thus establishing an innovative process.
Santos (2007) sees the innovative process as the search for learning, which depends on constant interactions so that different knowledge (tacit and codified), information and experiences can be shared and, by adding up one upon another, result in more innovations. In this context, companies demand increasing international competition, by introducing technology and communication associated with the strategy of developing innovative capacity in businesses.
This approach promotes their competitive advantage through the dynamics of learning – knowledge creation and transfer – on a daily basis, informally transferring or assimilating it, along with creativity, as a continuous process (Aun et al., 2005). In this study, the dynamics of innovative capacity refers to the relationship between the dimensions KIBS (companies), knowledge creation, knowledge transfer and innovation, in the service sector.
Regarding the efficiency of the innovative capacity dynamics, it evaluates the relationship between knowledge creation and knowledge transfer. Hence, it can measure how much of the knowledge created was transferred to the business. Next, it can validate the efficiency of the innovative capacity dynamics through the amount of innovations generated in the business, by relating the creation of knowledge with the transfer of knowledge and innovation. Subsequently, it can measure how much and which kind of innovation has contributed to economic gains in the business, in addition to competitive advantage.
The proposed was based on KIBS firms that provide knowledge intensive services in the service sector, which aim to create and/or transfer knowledge to companies in other sectors, either through a professional or technological approach, leading to innovation and consequently to increased competitiveness.
The assessment of KIBS innovative capacity in the service sector refers to the relationship between KIBS and the service sector, where their dynamic factors, such as knowledge creation and transfer, will be associated to the demands of the service providers attended by KIBS.
We understand that the integration of knowledge and its transfer can foster a firm’s competitive advantage through innovation generated by the intensive use of knowledge. This approach occurs within the scope of public knowledge, and interacts with KIBS’ private environment.
Therefore, the relationship promotes the beginning of organizational change, when one of the companies served by KIBS shows an increase in competitiveness due to the efficient use of knowledge. Efficiency is analyzed by measuring knowledge creation or transfer, as well as its relationship with firm's innovation.
The dynamics of KIBS’ innovative capacity will be measured in private knowledge environments, originated from KIBS, and public knowledge environments, in companies served by KIBS for the provision of knowledge intensive services, called organizational transformation environment.
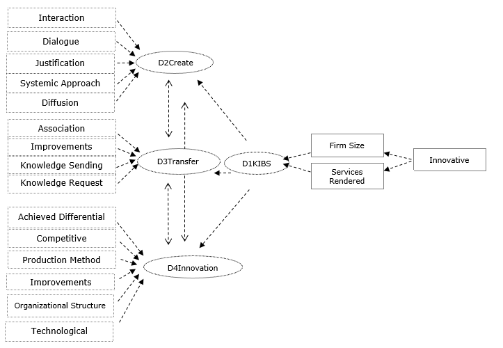
To use the model, four logistic regression modellings will be made, one for each dimension: knowledge creation, knowledge transfer, KIBS and innovation. These dimensions are considered in the study as Dummy variables, with binary options “yes” or “no” for their answers.
The other variables will be measured using the Likert scale (degree of agreement), being these items the independent variables, and participation in the activities as the dependent variable.
The following statistical tests will be conducted: Spearman Correlation, to measure the intensity of the relationship between the ordinal variables, order of observations instead of the observed value; Qui-Square Test, to infer whether there are significant differences between the frequencies of answers in the groups (participation or not in the four dimensions); and Cronbach's Alpha coefficient (Devore et al., 2014), to test the reliability of the questionnaire application, considering the totality of responses (all dimensions).
Thereby, we will verify the influence of the items on the participation in the activities, according to the structural equation (Figure 3).
Figure 1. Structural Equation of the Model

Source: The authors own
At this point of the study, concerning the general conclusions of the research, we try to achieve the general objective initially proposed, by explaining how the elements of a conceptual model based on KIBS (Knowledge Intensive Business Services) can be applied in an integrated way to evaluate the innovative capacity of firms in the service sector. We have presented the elements of a conceptual model based on KIBS, created from bibliometric analysis, and explored the views of researchers who have, in recent years, investigated this theme. The building of the model was based on dimensions and variables taken from the bibliometric analysis, carried out in Scopus and ISI Web of Knowledge databases. The dimensions proposed in the model were knowledge creation, knowledge transfer, innovation and innovative capacity, all appraised from four logistic regression modellings with their Dummy variables. At the end, we have proposed a model for the analysis of the innovative capacity of KIBS in the service sector.
André, I., Feio, P.A., Ferrão, J. (2002), “Portugal: Knowledge-intensive services and modernization”, in P. Wood (Ed.), Consultancy and Innovation: the business service revolution in Europe, Routledge, London, pp. 283-315.
Aun, M.P., Carvalho, A.M.A., Kroeff, R.L. (2005), “Arranjos produtivos locais e sustentabilidade: políticas públicas promotoras de desenvolvimento regional e da inclusão social”, Revista Alcance, Vol. 12, No. 3, pp. 317-334.
Boden, M., Miles, I. (2000), Services and Knowledge-Based Economy, Continuum, London.
Camacho, J. A., Rodriguez, M. (2008), “Are KIBS more than intermediate inputs? An examination into their R&D diffuser role in Europe”, International Journal of Services Technology and Management, Vol. 10, No. 2-4, pp. 254-272.
Cassiolato, J.E., Lastres, H. (1999), “Globalização e inovação localizada: experiências de sistemas locais no Mercosul, IBICT, Brasília, DF.
Castells, M. (1997), The Information Age: Economy, society and culture, The power of identity, vol. II, Blackwell, Cambridge, MA.
Conceição, O.A.C. (2007), “Além da transação: uma comparação do pensamento dos institucionalistas com os evolucionários e pós-keynesianos”, Economia, Vol. 7, No. 3, pp. 621–642.
Cooke, P., Leydesdorff, L. (2006), “Regional development in the knowledge-based economy: the construction of advantage”, Journal of Technology Transfer, Vol. 31, No. 1, pp. 5-15.
Damanpour, F. (1991), “Organizational innovation: a meta-analysis of effects of determinants and moderators”, Academy of Management Journal, Vol. 34, No. 3, pp. 555-590.
Damanpour, F., Evan, W.M. (1984), “Organizational innovation and performance: the problem of “organizational lag””, Administrative Science Quarterly, Vol. 29, No. 3, pp. 392-409.
Davenport, T.H., Prusak, L. (2001), Conhecimento empresarial: como as organizações gerenciam o seu capital intelectual, 3. ed. Campus, Rio de Janeiro.
Den Hertog, P. (2000), “Knowledge intensive business services as co-producers of innovation”, International Journal of Innovation Management, Vol. 4, No. 4, pp. 491-52.
Den Hertog, P., Bilderbeek, R. (1998), “Conceptualizing (service) Innovation and the Knowledge Flow between KIBS and their Clients”, SI4S Topical paper, 11 STEP Group, Oslo.
Devore, J.L., Farnum, N.R., Doi, J. (2014), Applied statistics for engineers and scientists, 3. ed., Cengage Learning, Stamford, CT.
Doloreux, D., Laperrière, A. (2013), Internationalisation and innovation in the knowledge-intensive business services, Springer-Verlag, Berlin.
Freeman, C. (1988), “Introduction”, In G. Dosi, C. et al., Technical Change and Economic Theory, Frances Pinter, London.
Gereffi, G. (1999), “International trade and industrial upgrading in the apparel commodity chain”, Journal of international economics, Vol. 48, No. 1, pp. 37-70.
Hipp, C. (2000), Innovationsprozesse im Dientleistungssektor. Eine theoretisch und empirisch basiert Innovationstypologie, Physica, Heidelberg.
Hoffman, S. (2009), “Revisiting Marshall's law: Why does labor’s share interact with the elasticity of substitution to decrease the elasticity of labor demand?”, Journal of Economic Education, Vol. 40, No. 2, pp. 437-445.
Holsapple, C., Joshi, K. D. (1999), “Description and analysis of existing knowledge management frameworks”, In Proceedings of the 32nd Annual Hawaii International Conference on System Sciences (HICSS-32), Maui, HI.
Howells, J. (2000), “Research and Technology Outsourcing and Systems of Innovation”, In Metcalfe M.J, Miles I (Eds.), Innovation Systems in the Service Economy, Kluwer, London, pp. 271-295.
Kimberly, J. R., Evanisko, M. J. (1981), “Organizational innovation: the influence of individual organizational and contextual factors on hospital adoption of technological and administrative innovations”, Academy of Management Journal, Vol. 24, No. 4, pp. 689-713.
Knight, K. E. (1967), “A descriptive model of intra-firm innovation process”, The Journal of Business, Vol. 40, No. 4, pp. 478-496.
Krogh, G. V., Ichijo, K., Nonaka, I. (2001), Facilitando a criação de conhecimento – reinventando a empresa com o poder da inovação contínua. Campus, Rio de Janeiro, RJ.
Martinez-Fernandez, M.C., Miles, I. (2006), Inside the software firm: co-production of knowledge and KISA in the innovation process, “International Journal of Services Technology and Management”, Vol. 7, No. 2, pp. 115-125.
Miles, I. (2005), “Knowledge intensive business services: Prospects and policies”, Foresight, Vol. 7, No. 6, pp. 39-63.
Miles, I. (2007), “Knowledge intensive services and innovation”, in Bryson, J., Daniels P.W. (Eds.), The Handbook of Service Industries, Edward Elgar, Cheltenham, pp. 277-294.
Miles, I. (2008), “Knowledge services”, in Hearn, G., Rooney, D. (Eds.), Knowledge policy: challenges for the 21st century, Edward Elgar, Cheltenham, pp. 11-27.
Miles, I., Kastrinos, N., Bilderbeek, R. et al. (1995), Knowledge-intensive business services: users, carriers and sources of innovation, European Innovation Monitoring System (EIMS) Reports. Available from: https://www.escholar.manchester.ac.uk/api/datastream?publicationPid=uk-ac-man-scw:75252&datastreamId=FULL-TEXT.PDF (cited 2017 Nov 02).
Muller, E., Zenker, A. (2001), “Business services as actors of knowledge transformation: The role of KIBS in regional and national innovation systems”, Research Policy, Vol. 30, No. 9, pp. 1501-1516.
Nählinder, J. (2002), Innovation in knowledge intensive business services: state of the art and conceptualizations, University, Working paper, Linköping.
Naranjo-Valencia, J., Jimenez-Jimenez, D., Sanz-Valle, R. (2011), “Innovation or imitation? The role of organizational culture”, Management Decision, Vol. 49, No. 1, pp. 55-72.
Sabbag, P. Y. (2007), Espirais do Conhecimento, Saraiva, São Paulo, SP.
Santos, R. N. M. (2007), Métodos e ferramentas para a gestão de inteligência e do conhecimento, “Perspectivas em Ciência da Informação”, Vol. 5, No. 2, pp. 205-215.
Tether, B. S. (2005), “Do services innovate (differently)? Insights from the European innobarometer survey”, Industry & Innovation, Vol. 12, No. 2, pp. 153–184.
Tether, B. S., Metcalfe, J. S. (2004), “Services and systems of innovation”, in Malerba, F. (Ed.), Sectoral systems of innovation, Cambridge University Press, Cambridge.
Tomlinson, C. (2002), “Invitations to learn”, Educational Leadership, Vol. 60, No. 1, pp. 6-11. Wood, P. (2002), “Knowledge-intensive services and urban innovativeness”, Urban Studies, Vol. 39, No. 5-6, pp. 993-1002.
Zortea-Johnston, E., Darroch, J., Matear, S. (2011), “Business orientations and innovation in small and medium sized enterprises”, International Entrepreneurship and Management Journal, Vol. 8, No. 2, pp. 145-164.